1971. november 15-én írtak először (az Electronic News nevű lapban) az Intel 4004-ről, egy 4 bites CPU-ról, amelyet átdolgozott változata, a 4040 és a következő évben a már más 8080 chipek követtek. Utóbbi volt az első 8 bites mikroprocesszor.
A 4004-et a Texas Instruments 1971. szeptember 17-én bemutatott TMS 100-es mikrovezérlője ugyan megelőzte, viszont a 4004, az első kereskedelmi forgalomba került mikroprocesszorként, egy lapkára épített CPU-ként mégis számítástechnika-történelmet írt.
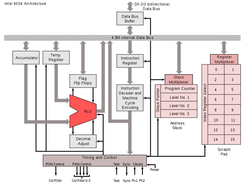
A mikroprocesszorok feltalálása előtt egyébként architektúrájuk és logikai tervük már ismert volt, az viszont még nem, hogy egy mikroprocesszor (jobb és gyorsabb teljesítményt elérendő) miként valósítható meg szilíciumban. A 4004 a 10 mikrométeres szilíciumkapus PMOS technológiát alkalmazta, másodpercenként 92600 számítást tudott elvégezni. Áramköre 2300 tranzisztorból épül fel, 46 utasítást, 16 regisztert tartalmazott.

Egyes vélemények szerint az ENIAC-hoz, az 1946-os szuperszámítógéphez hasonlított. Egy ?városi legenda? alapján a naprendszert elsőként sikeresen elhagyó űrszondában, az 1972. március 3-án útnak indított Pioneer-10-ben Intel 4004-es mikroprocesszort használtak. A valóság azonban más: ugyan kiértékelték, de túl újnak tartották ahhoz, hogy beletervezzék a Pioneer-projektbe.
Hárman tervezték: Ted Hoff, Federico Faggin (Intel) és Masatoshi Shima (Busicom). Érdekesség, hogy eredetileg a japán Busicom cégnek készítették az általuk gyártott számológépekhez.
